欢迎来到k8凯发! 【登录旧版】
k8凯发旗舰厅
k8凯发旗舰厅
k8凯发

公司获批一项虚拟仿真实验教学创新联盟培育项目​

文章来源:k8凯发 发布于:2022-01-04  浏览:611


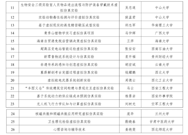
虚拟仿真实验教学创新联盟公布了2021年度第二批实验教学优质创新课程培育项目,公司姜艳斐副教授主持的《心理咨询与辅导技术》获批立项。

《心理咨询与辅导技术》是应用心理学专业三年级本科生的必修课,是一门兼具专业理论和实践应用的课程自杀危机干预是课程的重要内容;但是由于自杀事件的不可及性、不可复制性以及自杀的伦理问题,导致自杀干预训练难以在正常教学中开展。虚拟仿真实验教学优质创新课程的建设将有助于培养与提升员工危机干预的专业能力和素养。




版权所有:  k8凯发(中国)天生赢家·一触即发  地址:兰州市安宁东路967号  邮编:730070

Copyright©   http://www.ameedplaza.com All Rights Reserved.   【管理员登陆】